MTB Tech Rumors and Innovation

Related:
Jotegr
Posts
339
Joined
6/28/2024
Location
Interior, BC CA
7/15/2025 10:00am
I mentioned it in the Powerplay SL review, but Dyname, Rocky Mountain’s in house motor company, is seeking to get involved with additional bike companies. ”As we...

I mentioned it in the Powerplay SL review, but Dyname, Rocky Mountain’s in house motor company, is seeking to get involved with additional bike companies. 

As we enter a new era, we're thrilled to announce that we're now open for business and eager to help new bike brands develop their electric lineups. While we'll continue our valued collaboration with Rocky Mountain, our exclusive partnership has evolved to this exciting new stage.”

https://www.dyname.ca

Jotegr wrote:
They aren't in house. They used to share an ownership group, and now they don't.  I get it the confusion they're both owned by Quebecois but they...

They aren't in house. They used to share an ownership group, and now they don't. 

 

I get it the confusion they're both owned by Quebecois but they don't all look the same. 

The information available was on the site was vague but what lead me to the conclusion of being the same company is that Dyname and Rocky...

The information available was on the site was vague but what lead me to the conclusion of being the same company is that Dyname and Rocky share the same address in Quebec. Too bad the old version of Dyname’s website is gone.

The entire company structure was available in the Rocky Mountain bankruptcy filings. We're nerds here, I know. I'll refrain from saying more because we already have the "will more companies be shutting down in the next 12-24 months thread" which is actually "Bike business discussion thread" or "lessons in bike company finance and valuation with Jeff", and I'm afraid someone will link that thread to tell me to stop discussing such things in the tech rumour thread. 

13
Ernst_
Posts
12
Joined
5/8/2019
Location
AT
7/15/2025 10:51am

No word about Trek using maxxis tires on the stock fotos? No more Bontrager tires?

12
MTBrent
Posts
104
Joined
7/7/2015
Location
Concord, NH US
7/15/2025 11:22am Edited Date/Time 7/15/2025 11:24am

https://www.rraven.co/zerro-intro  (semi-stolen from the other site)

Very cool concept.  I assume the two levers just push fluid on either side of a piston in the seat post, or something to that effect.  Hydraulic leverage is a wonderful thing.

The videos look sped up to me, so I wonder how fast it actually is and how much lever force is actually required.

 

3
amaranth
Posts
175
Joined
10/19/2023
Location
Nutley, NJ US
7/15/2025 12:25pm
IMG 5710

truly evil

3
ewebster
Posts
34
Joined
4/3/2022
Location
Golden, CO US
7/15/2025 12:41pm
MTBrent wrote:
https://www.rraven.co/zerro-intro  (semi-stolen from the other site)Very cool concept.  I assume the two levers just push fluid on either side of a piston in the seat post...

https://www.rraven.co/zerro-intro  (semi-stolen from the other site)

Very cool concept.  I assume the two levers just push fluid on either side of a piston in the seat post, or something to that effect.  Hydraulic leverage is a wonderful thing.

The videos look sped up to me, so I wonder how fast it actually is and how much lever force is actually required.

 

Looks to me like they run each cable coming from the lever to different sides of the post, so that one pulls it down and one pulls it up. Not sure how it's locked into position at the top of its travel though, and how one smooth push of the lever would simultaneously unlock it and pull the post down. 

2
7/15/2025 2:30pm
gibbon wrote:

Trek leveraging their size and capacity to cut manufacturing costs whilst still charging premium prices.

nskerb wrote:
That’s how you increase shareholder value man
gibbon wrote:
Funny thing is that they are a private owned company. They can't even blame 'market pressure' for every sh1tty penny pinching anti competition decision they make.It's...

Funny thing is that they are a private owned company. They can't even blame 'market pressure' for every sh1tty penny pinching anti competition decision they make.
It's just Dick Burke being a douch canoe.

Full disclosure.....I chuffin' haaate Trek.

I dont hate Trek but I do appreciate the usage of “douche canoe”, well done Sir.

12
brash
Posts
941
Joined
4/24/2019
Location
AU
7/15/2025 2:36pm
gibbon wrote:

Trek leveraging their size and capacity to cut manufacturing costs whilst still charging premium prices.

TEAMROBOT wrote:

Why synergy management is the new soft skill in permacrisis times

I've been sneaking "EAD" into my work emails recently trying to get it to catch on as another wanky buzzword. Little do people know it means "eat a dick" lmao. People are stupid.

7
ballz
Posts
464
Joined
7/30/2024
Location
Ouagadougou EH
7/15/2025 8:56pm
gibbon wrote:

Trek leveraging their size and capacity to cut manufacturing costs whilst still charging premium prices.

TEAMROBOT wrote:

Why synergy management is the new soft skill in permacrisis times

It's very inspiring that you can see it holistically.

2
7/16/2025 4:59am
Bildschirmfoto 2025-07-15 um 09.23.09.png?VersionId=5MP4KQhb99n2BW1tIJf 6aMzDQ4
2 wrote:
Fuel+Dumb name, if you can't put the name in the URL of your webpage tReK you've goofed. Slash+ should of been Slash-e, it sounds like Slashy, you...
fuel-plus-ex-9.7-black2 0.jpg?VersionId=W2g9K5L3LqPOVd3FkXMw

Fuel+

Dumb name, if you can't put the name in the URL of your webpage tReK you've goofed. 

Slash+ should of been Slash-e, it sounds like Slashy, you took that from us trek, you took that from me 🥺

If I were in that meeting I'd have suggested the electric versions of our existing range got an "ER" designation for "enhanced ride" or "extended range,"...

If I were in that meeting I'd have suggested the electric versions of our existing range got an "ER" designation for "enhanced ride" or "extended range," then you'd have the SlashER, FuelER, and SessionER. Kinda falls apart for the SupercaliberER, however. 😂

If I had been in that meeting with you, I'd have suggested we remedy that last issue by rebranding the "Supercaliber" as the "Flash."  Great name for an XC bike.

6
ballz
Posts
464
Joined
7/30/2024
Location
Ouagadougou EH
7/16/2025 6:10am
2 wrote:
Fuel+Dumb name, if you can't put the name in the URL of your webpage tReK you've goofed. Slash+ should of been Slash-e, it sounds like Slashy, you...
fuel-plus-ex-9.7-black2 0.jpg?VersionId=W2g9K5L3LqPOVd3FkXMw

Fuel+

Dumb name, if you can't put the name in the URL of your webpage tReK you've goofed. 

Slash+ should of been Slash-e, it sounds like Slashy, you took that from us trek, you took that from me 🥺

If I were in that meeting I'd have suggested the electric versions of our existing range got an "ER" designation for "enhanced ride" or "extended range,"...

If I were in that meeting I'd have suggested the electric versions of our existing range got an "ER" designation for "enhanced ride" or "extended range," then you'd have the SlashER, FuelER, and SessionER. Kinda falls apart for the SupercaliberER, however. 😂

If I had been in that meeting with you, I'd have suggested we remedy that last issue by rebranding the "Supercaliber" as the "Flash."  Great name...

If I had been in that meeting with you, I'd have suggested we remedy that last issue by rebranding the "Supercaliber" as the "Flash."  Great name for an XC bike.

Call them Flesh and Flash.

4
SilentG
Posts
38
Joined
8/5/2019
Location
Prescott, AZ US
7/16/2025 6:47am
I mentioned it in the Powerplay SL review, but Dyname, Rocky Mountain’s in house motor company, is seeking to get involved with additional bike companies. ”As we...

I mentioned it in the Powerplay SL review, but Dyname, Rocky Mountain’s in house motor company, is seeking to get involved with additional bike companies. 

As we enter a new era, we're thrilled to announce that we're now open for business and eager to help new bike brands develop their electric lineups. While we'll continue our valued collaboration with Rocky Mountain, our exclusive partnership has evolved to this exciting new stage.”

https://www.dyname.ca

Jotegr wrote:
They aren't in house. They used to share an ownership group, and now they don't.  I get it the confusion they're both owned by Quebecois but they...

They aren't in house. They used to share an ownership group, and now they don't. 

 

I get it the confusion they're both owned by Quebecois but they don't all look the same. 

The information available was on the site was vague but what lead me to the conclusion of being the same company is that Dyname and Rocky...

The information available was on the site was vague but what lead me to the conclusion of being the same company is that Dyname and Rocky share the same address in Quebec. Too bad the old version of Dyname’s website is gone.

2
1
Blake_Motley
Posts
157
Joined
11/14/2013
Location
Chula Vista, CA US
7/16/2025 12:38pm
Jotegr wrote:
They aren't in house. They used to share an ownership group, and now they don't.  I get it the confusion they're both owned by Quebecois but they...

They aren't in house. They used to share an ownership group, and now they don't. 

 

I get it the confusion they're both owned by Quebecois but they don't all look the same. 

The information available was on the site was vague but what lead me to the conclusion of being the same company is that Dyname and Rocky...

The information available was on the site was vague but what lead me to the conclusion of being the same company is that Dyname and Rocky share the same address in Quebec. Too bad the old version of Dyname’s website is gone.

SilentG wrote:

Beautiful, I didn’t expect anyone to care enough to archive that site. So yeah the address at the bottom of that page is the same address down to the suite number on Rocky Mountains LinkedIn. 

”In 2009, the concept for a revolutionary electric drive system was presented to the design team at the company’s headquarters in Beauce, Québec. Propulsion Powercycle was created with the purpose of developing an innovative electric drive system which would be named Dyname.”


This reads to me like “The Company” is Rocky Mountain, but I’d like to see the filings that explain the relationships. 

Okay Spomer I’m done talking about dying companies in the tech rumors thread so I’ll tie it back in. The Dyname motor is weird and impressive; I’m interested to see what other brands may adopt it. 

5
Jotegr
Posts
339
Joined
6/28/2024
Location
Interior, BC CA
7/16/2025 1:52pm Edited Date/Time 7/16/2025 2:00pm
The information available was on the site was vague but what lead me to the conclusion of being the same company is that Dyname and Rocky...

The information available was on the site was vague but what lead me to the conclusion of being the same company is that Dyname and Rocky share the same address in Quebec. Too bad the old version of Dyname’s website is gone.

SilentG wrote:
Beautiful, I didn’t expect anyone to care enough to archive that site. So yeah the address at the bottom of that page is the same address...

Beautiful, I didn’t expect anyone to care enough to archive that site. So yeah the address at the bottom of that page is the same address down to the suite number on Rocky Mountains LinkedIn. 

”In 2009, the concept for a revolutionary electric drive system was presented to the design team at the company’s headquarters in Beauce, Québec. Propulsion Powercycle was created with the purpose of developing an innovative electric drive system which would be named Dyname.”


This reads to me like “The Company” is Rocky Mountain, but I’d like to see the filings that explain the relationships. 

Okay Spomer I’m done talking about dying companies in the tech rumors thread so I’ll tie it back in. The Dyname motor is weird and impressive; I’m interested to see what other brands may adopt it. 

Idontwannaderailthethreadmorebuthereyougo

 

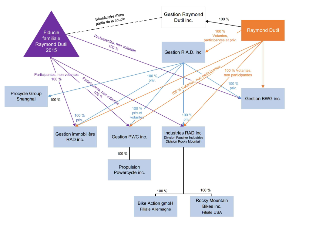
Dyname is the DBA of Propulsion Powercycle Inc. "The Company" would have been Procycle (as it then was), which later changed its name to Rocky Mountain when it dropped all of its weird ancillary stuff like Evox and Miele and (probably rightfully) refocused on Rocky Mountain. I think Rocky Mountain was a further chain below what's shown and Procycle (which now that I'm thinking about it was probably the DBA of Industries RAD inc.) completely subsumed it in 2018 with the name change, but I don't know the inner workings. The only reason we know the below is because of the court filings. 

Screenshot 2024-12-20 at 14-26-26 Report of Proposed Monitor - RAD Report of the Proposed Monitor excluding appendices 2024.12.17.pdf  0 0
7
monarchmason
Posts
283
Joined
5/24/2022
Location
Nevada City, CA US
7/16/2025 6:47pm
Jotegr wrote:
Idontwannaderailthethreadmorebuthereyougo Dyname is the DBA of Propulsion Powercycle Inc. "The Company" would have been Procycle (as it then was), which later changed its name to Rocky Mountain...

Idontwannaderailthethreadmorebuthereyougo

 

Dyname is the DBA of Propulsion Powercycle Inc. "The Company" would have been Procycle (as it then was), which later changed its name to Rocky Mountain when it dropped all of its weird ancillary stuff like Evox and Miele and (probably rightfully) refocused on Rocky Mountain. I think Rocky Mountain was a further chain below what's shown and Procycle (which now that I'm thinking about it was probably the DBA of Industries RAD inc.) completely subsumed it in 2018 with the name change, but I don't know the inner workings. The only reason we know the below is because of the court filings. 

Screenshot 2024-12-20 at 14-26-26 Report of Proposed Monitor - RAD Report of the Proposed Monitor excluding appendices 2024.12.17.pdf  0 0
IMG 6998
23
TEAMROBOT
Posts
1348
Joined
9/2/2009
Location
Los Angeles, CA US
7/16/2025 6:59pm
IMG 6998

Dude the org chart couldn't be clearer.

But seriously, whenever I see anything this convoluted I immediately assume it's a drug front, money laundering, or tax evasion.

16
JVP
Posts
207
Joined
4/20/2016
Location
Seattle, WA US
7/16/2025 8:14pm

That was my first thought. I’ve also always thought Commencal is in the laundry biz. 

3
monarchmason
Posts
283
Joined
5/24/2022
Location
Nevada City, CA US
7/16/2025 9:00pm
IMG 6998
TEAMROBOT wrote:

Dude the org chart couldn't be clearer.

But seriously, whenever I see anything this convoluted I immediately assume it's a drug front, money laundering, or tax evasion.

Yeah it was clear, just not what I was exactly expecting was all. Immediately thought of that scene.

1
7/16/2025 10:27pm
JVP wrote:

That was my first thought. I’ve also always thought Commencal is in the laundry biz. 

Being based in Andorra has a lot of benefits in terms of corporate/income tax, everything is like a third or less of the France equivalent. I wouldn't expect their workforce costs to be huge as the employee take home pay to company cost ratio is quite high in Andorra. It's basically one of their selling points when you go through the HR process and try to compare their low-balling offer vs your current salary.

4
TimBud
Posts
530
Joined
2/29/2012
Location
GB
7/17/2025 7:09am

Great colour

3
j0lsrud
Posts
93
Joined
7/20/2021
Location
NO
7/17/2025 9:01am

What is Propain teasing? New Hugene?

1000014258
3
7/17/2025 10:07am Edited Date/Time 7/17/2025 10:09am
j0lsrud wrote:
What is Propain teasing? New Hugene?

What is Propain teasing? New Hugene?

1000014258

That would be my guess. I hope they have gotten US support / parts availability fixed. 

I love my hugene but US support was slow when I broke a suspension bolt. 

Edit, Parts still aren't available on the US website. 

2
TEAMROBOT
Posts
1348
Joined
9/2/2009
Location
Los Angeles, CA US
7/17/2025 12:57pm
j0lsrud wrote:
What is Propain teasing? New Hugene?

What is Propain teasing? New Hugene?

1000014258

I don't know but those are some really big glasses.

the-o-dot: Finally Girls Get Huge Sunglasses That Cover Entire Face

16
7/17/2025 1:11pm
j0lsrud wrote:
What is Propain teasing? New Hugene?

What is Propain teasing? New Hugene?

1000014258
TEAMROBOT wrote:
I don't know but those are some really big glasses.

I don't know but those are some really big glasses.

the-o-dot: Finally Girls Get Huge Sunglasses That Cover Entire Face

Is this some kind of emperors new clothes thing where all the glasses brands are going bigger every year to see how far they can take it, until someone says something? Considering you only need to look directly ahead, I never quite understood the point when goggles exist if its a protection thing

8
j0lsrud
Posts
93
Joined
7/20/2021
Location
NO
7/17/2025 1:54pm
j0lsrud wrote:
What is Propain teasing? New Hugene?

What is Propain teasing? New Hugene?

1000014258
TEAMROBOT wrote:
I don't know but those are some really big glasses.

I don't know but those are some really big glasses.

the-o-dot: Finally Girls Get Huge Sunglasses That Cover Entire Face

Is this some kind of emperors new clothes thing where all the glasses brands are going bigger every year to see how far they can take...

Is this some kind of emperors new clothes thing where all the glasses brands are going bigger every year to see how far they can take it, until someone says something? Considering you only need to look directly ahead, I never quite understood the point when goggles exist if its a protection thing

Bracketing. Increase the size of glasses until the sales goes down, make glasses smaller, sell more.

10
Brian_Peterson
Posts
1131
Joined
4/26/2011
Location
Canyon Country, CA US
7/17/2025 3:26pm
j0lsrud wrote:
What is Propain teasing? New Hugene?

What is Propain teasing? New Hugene?

1000014258

The other night I just happened to look at the Propain site and here in the US,  it looks like all they have left is XL bikes.. Maybe they have something new coming..

owl-x
Posts
846
Joined
3/23/2016
Location
Shell Beach, CA US
7/17/2025 5:21pm

Her bike looks XL too. 

I don’t get the name. Propain. What am I missing? 

4
yzedf
Posts
238
Joined
1/27/2015
Location
Hebron, CT US
7/17/2025 6:44pm
owl-x wrote:

Her bike looks XL too. 

I don’t get the name. Propain. What am I missing? 

Pro-pain

Brian_Peterson
Posts
1131
Joined
4/26/2011
Location
Canyon Country, CA US
7/17/2025 8:05pm
owl-x wrote:

Her bike looks XL too. 

I don’t get the name. Propain. What am I missing? 

Maybe they are a fan of the band?

2
ShapeThings
Posts
115
Joined
8/19/2018
Location
Oakland, CA US
7/17/2025 8:38pm

German brands often come up with iffy English names. They really love alliteration. Dirty Dan, Magic Mary. Viral Violet, Obese Orange. 

Couldn't really do an Ari though, it would either be Pro (taken) or Pain. 

3
Blake_Motley
Posts
157
Joined
11/14/2013
Location
Chula Vista, CA US
7/17/2025 9:24pm
j0lsrud wrote:
What is Propain teasing? New Hugene?

What is Propain teasing? New Hugene?

1000014258
TEAMROBOT wrote:
I don't know but those are some really big glasses.

I don't know but those are some really big glasses.

the-o-dot: Finally Girls Get Huge Sunglasses That Cover Entire Face

Is this some kind of emperors new clothes thing where all the glasses brands are going bigger every year to see how far they can take...

Is this some kind of emperors new clothes thing where all the glasses brands are going bigger every year to see how far they can take it, until someone says something? Considering you only need to look directly ahead, I never quite understood the point when goggles exist if its a protection thing

fashion vs function. Surely bigger glasses will keep more dust out of your eyes right? Idk I’m not the right person to make this argument I never ride with glasses anyway

2
Post a reply to: MTB Tech Rumors and Innovation

This forum thread has been locked.

The Latest